O fluxo de pedidos descreve os estados, as possibilidades e as ações ao longo do ciclo de vida de um pedido. Com o fluxo, o lojista também acompanha as etapas mapeadas do pedido na plataforma (status).
Esse artigo contém as seguintes informações:
- Os tipos de fluxos de pedidos possíveis na plataforma: marketplace, seller, chain e completo.
 - Uma tabela com todos os status vistos pelo Admin e API.
 - Os casos em que ocorre o cancelamento de um pedido.
 
Para saber como acompanhar o fluxo de um pedido, confira o artigo Acompanhamento de pedido.
Tipos de fluxo
Há quatro fluxos de pedidos possíveis na VTEX:
- Fluxo marketplace: é o fluxo do pedido feito na loja responsável apenas pela venda.
 - Fluxo seller: é o fluxo do pedido visto pela loja responsável por manusear o pedido para enviá-lo.
 - Fluxo completo: é o fluxo de um pedido feito na loja responsável pela venda e entrega do pedido. Nesse caso, a loja atua simultaneamente como seller e marketplace.
 - Fluxo chain: é o fluxo do pedido visto pela loja que intermedia a venda entre marketplace e seller. Esse fluxo é similar ao fluxo de marketplace, no entanto, o processo de pagamento é feito somente no marketplace, e não na loja que atua como chain. Esse fluxo ocorre nos cenários de venda de Multilevel Omnichannel Inventory.
 
Para os casos de pedidos incompletos, confira o artigo Como funcionam os pedidos incompletos para entender os motivos desse fluxo e de seu cancelamento.
Fluxo do marketplace

O fluxo do marketplace está integrado ao fluxo do seller. Quando um pedido que será entregue por um seller externo (não sendo o seller principal) é finalizado, o fluxo visto pelo marketplace é:
- Iniciado com o status 
Aguardando confirmação do sellere automaticamente passa para o statusPagamento Pendente. Como o marketplace é responsável pelo recebimento do pagamento, há dois possíveis status seguintes:- O marketplace recebe a aprovação do pagamento: o status passa para 
Pagamento aprovado. - O marketplace não recebe o pagamento: é dado início ao processo de cancelamento do pedido, e o status passa para 
Cancelando. 
 - O marketplace recebe a aprovação do pagamento: o status passa para 
 - Depois do pagamento aprovado e o tempo de carência para cancelamento (estágio visível para o seller), o marketplace deve esperar o seller iniciar o manuseio do pedido. Essa é uma ação ativa e indica que o seller iniciou a preparação dos pacotes do pedido. Caso o seller não realize essa ação, o pedido permanece no status Pronto para manuseio.
 - Depois da confirmação do preparo pelo seller, o status do pedido visto pelo marketplace poderá ficar em 
Verificando nota fiscalcaso haja algum erro. Confira os casos mais comuns para que o pedido permaneça nesse status. Vale lembrar que se o pedido estiver parcialmente faturado, ele poderá voltar para o statusPagamento aprovadoe a plataforma espera que o lojista inclua as notas fiscais corretamente. O valor da soma das notas fiscais deve corresponder ao valor total do pedido. - Depois da confirmação do manuseio, o pedido é preparado para envio pelo seller.
 - Quando o seller insere corretamente as faturas, o status passa para 
Faturado. Esse status significa que a transação de compra foi realizada com sucesso e não é mais possível reverter ou alterar o status do pedido. A liquidação do pagamento ocorre quando o pedido chega nesse estágio. - O seller deve concluir o processo de envio do pedido.
 
Para saber como identificar pedidos que são provenientes de marketplace, consulte o artigo Visualizar pedidos de marketplace em Todos os pedidos.
Fluxo do seller

Esse é o fluxo do pedido visto pela loja responsável pelo envio dos produtos que compõem o pedido. O pedido foi realizado através de outra loja (o marketplace), e o fluxo do seller é iniciado depois da confirmação do pedido.
- Quando o pedido é recebido pelo seller, seu status inicial é 
Pedido aceito. - Logo após o pedido ser recebido pelo seller, o status do pedido passa automaticamente para 
Aguardando autorização para despachar. Esse é um status de espera, para que o marketplace sinalize que obteve a confirmação do pagamento do pedido. 
A plataforma permite o avanço manual do status Aguardando autorização para despachar clicando em
Autorizar despacho. Porém, quando o seller avança manualmente, não significa que o marketplace liberou o pedido para manuseio, e isso implica em um desencontro de informações. Utilize a movimentação manual com cautela. Recomendamos utilizá-la somente mediante autorização do marketplace para o despacho do pedido.
- O status passa automaticamente para 
Janela para cancelamento. O pedido ficará nesse estágio até o limite da janela para cancelamento. 
A carência do cancelamento existe para que o cliente possa cancelar a compra sem a aprovação da loja, em um determinado período de tempo configurado previamente. Depois desse período, a loja precisa autorizar a solicitação de cancelamento do cliente.
- No status 
Janela para cancelamento, há duas possibilidades:- Pedido não cancelado: se o tempo de carência expira e o cliente não solicita o cancelamento da compra, o status segue para 
Pronto para manuseio. Esse é o status que indica ao seller que o pedido já deve ser preparado para o envio. - Pedido cancelado: caso o cliente tenha solicitado o cancelamento, ao invés de seguir para o manuseio, o pedido segue para cancelamento, e o status passará para 
Iniciando cancelamento. 
 - Pedido não cancelado: se o tempo de carência expira e o cliente não solicita o cancelamento da compra, o status segue para 
 - O pedido permanecerá no status 
Pronto para manuseioaté que haja uma confirmação do seller de que ele iniciou o manuseio do pedido. A confirmação pode ser feita manualmente pelo Admi ou via integração com ERP utilizando a API Start handling order. 
Ao confirmar o início do manuseio, o seller assume a responsabilidade da reserva dos itens do pedido. A partir desse momento, se houver qualquer atualização no inventário, a plataforma VTEX desconsidera a reserva destes SKUs. Portanto, atualize o inventário para SKUs de um dado pedido apenas quando este for faturado. Dessa forma, evita-se a divergência de inventário dependendo da interação com a integração de backoffice da sua loja.
- Uma vez que o manuseio foi iniciado, é hora de faturar o pedido. A plataforma espera que a nota fiscal seja incluída. Caso haja algum erro, o status do pedido poderá permanecer em 
Verificando nota fiscal. Confira os casos mais comuns para que o pedido permaneça nesse status. Vale lembrar que se o pedido estiver parcialmente faturado, ele poderá voltar para o statusPagamento aprovadoaté que o lojista inclua as notas fiscais, que somadas devem corresponder ao valor total do pedido. - O último status do fluxo é o 
Faturado, após o qual o seller deve concluir o envio do pedido. 
Note que:
- O cancelamento do pedido pode ser iniciado em vários estágios do fluxo do pedido, seja por parte do cliente ou da loja. Nesse caso, após solicitado, o cancelamento o processo se dá de forma automática, incluindo o ressarcimento do valor pago ao cliente. O processo de cancelamento é finalizado quando chega ao estágio Cancelado.
 - Sellers têm autonomia para forçar manualmente a movimentação de pedido durante o status Aguardando autorização para despachar. Isso implica em realizar a entrega sem que o marketplace tenha confirmado a liberação e sem o recebimento do pagamento do pedido. Em caso de movimentação manual, é dever do seller conferir se o pedido está apto a ser manuseado, inclusive se o pagamento foi confirmado.
 
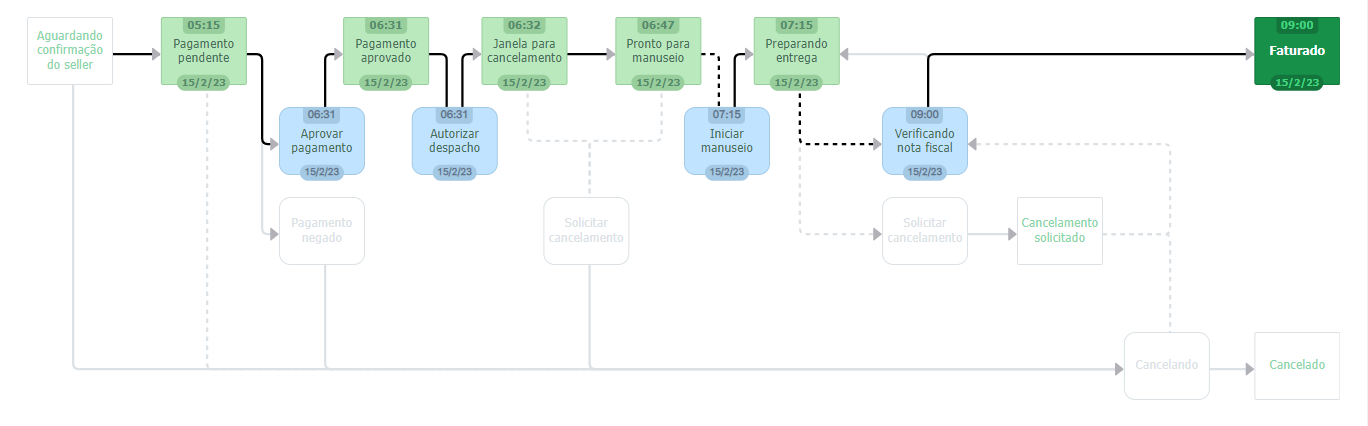
Fluxo completo

O fluxo completo do pedido é visto pela loja que realiza a venda e entrega do pedido. Ele é composto pelo fluxo de marketplace e o fluxo do seller de forma sequencial.
- A etapa inicial de um pedido no fluxo é o status 
Aguardando confirmação do seller, que representa o recebimento do pedido. - O pedido automaticamente passa para o status 
Pagamento pendente. - O sistema espera a confirmação do pagamento, e há duas formas de continuação no fluxo:
- O pagamento do pedido é aprovado: o status do pedido passa para 
Pagamento aprovadoe começa o statusJanela para cancelamento. Esse status delimita o tempo que o cliente tem para cancelar a compra sem a aprovação da loja. O pedido permanece nesse status até o limite de tempo que foi configurado. - O pagamento do pedido não é aprovado: a plataforma inicia o processo de cancelamento. Isso acontece automaticamente com o status do pedido passando por 
Pagamento negadoeCancelando. O pedido permanece nesse status até que a plataforma finalize o cancelamento, e o status mude paraCancelado. Depois de o pedido ser cancelado, o fluxo é finalizado. 
 - O pagamento do pedido é aprovado: o status do pedido passa para 
 - Com o pagamento aprovado e o tempo de cancelamento expirado, o status do pedido passa para 
Pronto para manuseio. Esse status sinaliza para o lojista que o pagamento foi confirmado e que agora deve ser feito o manuseio do pedido. A loja deve confirmar para a plataforma que iniciou o manuseio para o pedido progredir no fluxo. A confirmação pode ser feita manualmente pelo Admin ou via API com um ERP, por exemplo, utilizando a rota Start handling order. 
Ao confirmar o início do manuseio, o seller assume a responsabilidade da reserva dos itens do pedido. A partir desse momento, se houver qualquer atualização no inventário, a plataforma VTEX desconsidera a reserva destes SKUs. Portanto, atualize o inventário para SKUs de um dado pedido apenas quando este for faturado. Dessa forma, evita-se divergência de inventário dependendo da interação com a integração de backoffice da sua loja.
- Com o manuseio iniciado, o status do pedido passa para 
Preparando entregae a próxima etapa é faturar o pedido. O sistema espera a nota fiscal com o statusVerificando nota fiscal. É preciso incluir a Nota Fiscal que corresponda ao valor total do pedido. - Com as notas fiscais incluídas, o status do pedido passa para o último status do fluxo: 
Faturado. A loja deve então concluir o envio do pedido. 
O cancelamento do pedido pela loja pode ser feito até o status Faturado. Depois de faturado, o pedido pode ter itens devolvidos, mas não pode ser alterado. Confira os artigos Cancelar pedido e Cancelamento de pedido solicitado pelo cliente para saber mais sobre o cancelamento de pedidos na perspectiva da loja e do cliente.
Cancelamento de pedido
O cancelamento de um pedido pode ser iniciado por diversos motivos. Para cada tipo de cancelamento, há um resultado no fluxo do pedido:
- Pedidos incompletos: quando o pedido está incompleto, o fluxo de pedido não é iniciado. Isso ocorre para que o seller não realize seu manuseio e não haja reserva do inventário.
 - Solicitação de cancelamento por parte do cliente: o cliente realiza o cancelamento durante a janela para cancelamento ou solicita o cancelamento para a loja. Quando o cancelamento ocorre dentro dessa período, os itens do pedido não são reservados. No entanto, se o cancelamento ocorrer após o manuseio do pedido (após o status 
Iniciar manuseio), os itens são reservados. - Cancelamento por parte da loja: quando o seller ou marketplace desiste da venda e cancela o pedido.
 
Quando é feita a solicitação de cancelamento de um pedido, a plataforma processa automaticamente o cancelamento do pedido. O ressarcimento do pagamento ao cliente depende do estágio em que o pagamento está e do meio de pagamento utilizado.
Não é possível cancelar pedidos que já tenham sido faturados parcialmente. Caso o cliente deseje substituir ou remover itens do pedido, é possível alterar o pedido.
Saiba mais sobre cancelamento e reembolso nos artigos Por que meu pedido cancelado foi cobrado na fatura do cliente, Reembolso ou cancelamento.
Enquanto o cancelamento está sendo processado, o status do pedido permanece em Cancelando. Depois que o cancelamento é concluído, o status do pedido passa para Cancelado.
Observe que quando o cancelamento ocorre antes da loja iniciar o manuseio do pedido (status Preparando manuseio), os itens têm a reserva cancelada no inventário. No entanto, se o cancelamento é feito após esse status, os itens já terão a reserva reconhecida no inventário e a loja deve atualizar a quantidade de itens do inventário para que os SKUs de um pedido cancelado tenham também a sua reserva cancelada.
Para saber mais sobre cancelamento de pedidos, confira o artigo Por que meu pedido foi cancelado.
Fluxo chain

O fluxo de pedidos visto pela loja da camada intermediária de uma venda em Multilevel Omnichannel Inventory é semelhante ao fluxo de pedidos do marketplace, exceto pelo recebimento do pagamento de pedidos. No estágio de Pagamento pendente, ao invés do chain receber o pagamento diretamente do Gateway, o que ocorre é que o marketplace informa ao chain que recebeu a confirmação do pagamento.
Observações
- Pedidos incompletos: todos os pedidos começam na plataforma como incompletos. Os pedidos são completados durante o processo de finalização da compra. Se o pedido não seguir para a finalização, é possível que haja problemas durante o pagamento (externo a VTEX) ou falta de dados.
 - Os pedidos podem ter itens alterados até que comecem a ser faturados. Saiba mais sobre alteração e substituição de itens nos artigos Substituição de pedidos e Alteração de itens de um pedido finalizado.
 - Se um cancelamento é solicitado pelo cliente e essa solicitação é negada pelo lojista, o pedido pode seguir para status de 
Pagamento pendente. - Nos fluxos de pedidos com o status 
Pronto para manuseio, a loja deve realizar uma confirmação. É preciso de uma autorização ativa da loja para confirmar esse status e dar prosseguimento ao fluxo do pedido. - A baixa no estoque acontece automaticamente, quando a loja atualiza a quantidade de itens do inventário. Para saber mais sobre a reserva e a baixa no estoque, confira o artigo Como a reserva funciona.
 
Tabela de status de pedidos
Veja abaixo a tabela com os status de pedido. As informações da tabela estão dividas nas seguintes colunas:
- Status (Gerenciamento de pedidos): identificação do status pelo Admin.
 - Status (API): identificação do status via API.
 - Visto por: em qual fluxo o status fica visível (marketplace, seller, chain e completo).
 - Significado: significado detalhado do status.
 
Observe que os status do fluxo completo do pedido (fluxo visto pelas lojas responsáveis pela venda e entrega dos pedidos) coincidem com os status de marketplace e seller. Alguns status podem ser vistos via API, mas não ficam visíveis no fluxo do pedido visto no Admin no módulo Todos os pedidos.
| Status Admin | Status API | Status Minha conta | Visto por | Significado | 
|---|---|---|---|---|
| - | null | - | Marketplace, seller, fluxo completo e chain | Pedidos criados e incompletos. O fluxo ainda pode ser iniciado pelo sistema ou o status do pedido consta como CancellationData, informando que ocorreu uma falha ao tentar completá-lo. | 
| - | order-created* | - | Marketplace, fluxo completo e chain | Pedido criado. O processamento dos dados do pedido é iniciado. Este é o primeiro estágio de um pedido, e significa que o sistema reuniu as informações básicas para processá-lo. | 
| Pagamento negado | - | Cancelado | Marketplace, fluxo completo e chain | O pagamento foi negado. | 
| Pedido aceito | order-accepted | - | Seller | Seller recebe o pedido. | 
| Cancelando | canceling* | - | Marketplace, seller, fluxo completo e chain | Momento em que o pedido vai para o cancelamento. Nesse estágio, o módulo de Pagamentos é notificado sobre o cancelamento. O pedido ficará nesse status até que o módulo de Pagamentos conclua o processo de cancelamento. | 
| - | on-order-completed | - | Marketplace, fluxo completo e chain | A compra foi processada no checkout. Os dados do pedido estão completos. | 
| - | on-order-completed-ffm | - | Seller | A compra foi processada no checkout. Os dados do pedido estão completos. | 
| Pagamento aprovado | payment-approved | Pagamento aprovado | Marketplace, fluxo completo e chain | O pagamento do pedido foi aprovado. | 
| Pagamento pendente | payment-pending | Aprovando pagamento | Marketplace, fluxo completo e chain | Status de espera pela confirmação do pagamento, no módulo de Pagamentos. Independentemente de o pagamento ter sido ou não confirmado, esse passo é obrigatório. | 
| Cancelamento solicitado | request-cancel | - | Marketplace e fluxo completo | Cliente solicita o cancelamento do pedido. | 
| Cancelado | canceled | Cancelado | Marketplace, seller, chain e fluxo completo | O pedido é finalizado sem sucesso. A transação de pagamento no módulo de Pagamentos é cancelada neste momento. | 
| Janela para mudança de pagamento | window-to-change-payment | - | Marketplace | Período de tempo para mudança de pagamento. | 
| Janela para mudança de seller | window-to-change-seller | - | Marketplace | Período de tempo para mudança de seller. | 
| Aguardando confirmação do seller | waiting-for-authorization | Pedido confirmado | Marketplace, fluxo completo e chain | Aguardando liberação do seller para prosseguir com o fluxo do pedido. | 
| - | waiting-for-fulfillment | - | Seller | Espera pelo fulfillment do pedido. Status exclusivo para lojas que utilizam um Warehouse Management System (WMS). | 
| - | waiting-ffmt-authorization | - | Seller | Aguardando a autorização do marketplace. | 
| Aguardando autorização para despachar | waiting-for-manual-authorization | - | Seller | É um status de espera, no qual o seller aguarda o marketplace autorizar a continuação dos processos do pedido. | 
| Autorizar despacho | authorize-fulfillment | - | Seller, fluxo completo | Processo interno de liberação para manuseio. Aqui ocorre a confirmação da reserva. Quando o marketplace não autoriza o seller a despachar o pedido em até 30 dias, o pedido é automaticamente cancelado pela plataforma. | 
| Janela para cancelamento | window-to-cancel | Preparando pedido | Seller e fluxo completo | Status do tempo de cancelamento do cliente. Após a aprovação do pagamento, o cliente tem 30 minutos (definido como padrão nas Configurações Gerais do módulo de Gerenciamento de Pedidos) para realizar seu cancelamento. | 
| - | ready-for-invoicing | - | Marketplace e fluxo completo | O pedido está pronto para ser faturado em lojas que tem picking e packing no processo de fulfillment. | 
| Verificando nota fiscal | invoice* | Preparando pedido | Marketplace, chain e fluxo completo | A plataforma está verificando a nota fiscal incluída. Saiba mais em Por que o pedido está no status "Verificando fatura". | 
| Faturado | invoiced | Entregando à transportadora | Marketplace, seller, chain e fluxo completo | O fluxo foi finalizado com sucesso e o pedido foi entregue à transportadora. Se a transação foi feita via cartão de crédito, a liquidação do valor é realizada neste momento. | 
| Faturado | invoiced (após usar o endpoint Update order tracking) | Enviando pedido | Marketplace, seller, chain e fluxo completo | O fluxo foi finalizado com sucesso e o pedido está sendo enviado. Se a transação foi feita via cartão de crédito, a liquidação do valor é realizada neste momento. | 
| Faturado | invoiced (após enviar true no campo isDelivered do endpoint Update order tracking) | Pedido enviado | Marketplace, seller, chain e fluxo completo | O fluxo foi finalizado com sucesso e o pedido enviado. Se a transação foi feita via cartão de crédito, a liquidação do valor é realizada neste momento. | 
| Pronto para manuseio | ready-for-handling | Preparando pedido | Seller | Status que indica que é preciso iniciar o manuseio, preparar a nota fiscal e o rastreamento do pedido. Nesse status, ocorre a confirmação da reserva do item. | 
| Iniciar manuseio | start-handling* | - | Seller, fluxo completo | Status de autorização para o fluxo do manuseio continuar. Caso haja integração com ERP, esse status espera a confirmação do ERP para que o fluxo do pedido continue. | 
| Cancelamento solicitado | cancellation-requested | - | Seller | Cancelamento solicitado. | 
| - | waiting-for-mkt-authorization | - | Chain | Esperando autorização do marketplace para enviar a autorização para o seller. | 
| - | waiting-seller-handling | - | Marketplace | Marketplace da conta principal esperando o início do processo de manuseio, quando se trata de um pedido de Multilevel Omnichannel Inventory. Para o seller white label, aparece o status authorize-fulfillment. | 
| Preparando entrega | handling | Preparando pedido | Seller, fluxo completo | Status no qual os itens do pedido são reservados. O pedido fica em manuseio aguardando notificações de fatura, geralmente vindas do ERP. | 
| Aprovar pagamento | - | - | Marketplace e fluxo completo | Ação do sistema. O fluxo não para nesse status a não ser que tenha erro. | 
| Aguardando decisão do seller | - | - | Marketplace e fluxo completo | O pedido aguarda a confirmação do seller de que o pedido será cancelado. | 
| Solicitar cancelamento | - | - | Marketplace e fluxo completo | Status que dá início ao fluxo de cancelamento. Há dois tipos de cancelamento possíveis: pela loja e pelo cliente. | 
Os status assinalados com asteriscos (*) na tabela não permitem modificação ou cancelamento, pois estão sob ação da plataforma.