O Payment Provider Protocol é o protocolo de integração entre a VTEX e outras empresas que processam pagamentos.
Por meio dele, a VTEX oferece um contrato público disponível para todos os provedores que desejam se integrar à nossa plataforma. Assim, os provedores obtêm maior autonomia em relação à integração.
O protocolo conta com os seguintes recursos:
- Processo de homologação on-line.
 - Suporte de pré-autorização (captura de 2 passos).
 - Mecanismo de tentativa de autorização de pagamento.
 - Suporte a fluxo de redirecionamento de pagamento (3P).
 - Suporte ao protocolo OAuth para autenticação.
 
Mais informações sobre o fluxo de pagamento do protocolo podem ser encontradas na seção Fluxo do protocolo de pagamento. Você pode encontrar referências à API do protocolo aqui.
Conceitos
Provider: sistema de pagamento, gateway ou provedor que processa pagamentos.
Payment Provider Protocol: protocolo de integração desenvolvido pela VTEX.
Conector: nome do provedor parceiro de integração com a VTEX.
Oauth: protocolo de autorização para APIs web projetado para permitir que aplicativos do cliente acessem um recurso protegido em nome de um usuário.
Adquirente: empresa especializada em processar pagamentos. É responsável por repassar os valores cobrados do cliente pelo banco emissor para a conta da sua loja.
Pré-requisitos para implementação
Assinatura de um contrato de parceria comercial para Serviços Financeiros
Para implementação, publicação e atualização de um conector de pagamentos na VTEX é necessário a assinatura de um contrato de parceria específico para serviços financeiros que cubram as especificidades do tema e as regulações dentro da plataforma. Se você ainda não tem um contrato de parceria, mas tem interesse em se tornar um provedor de pagamento, entre em contato com o nosso time pelo site.
Ter acesso a um ambiente VTEX
Para publicação de um conector é necessário ter um ambiente VTEX. Isso só é possível com a assinatura de um contrato de parcerias para serviços financeiros. O ambiente VTEX é necessário para que possa publicar, homologar, atualizar e ter acesso ao nosso suporte para o desenvolvimento e a manutenção do conector.
Se o parceiro for SI (Service Implementer) que desenvolva integrações para clientes ou outros provedores de pagamento, a conta VTEX utilizada deve ser a do principal fornecedor do meio de pagamento e não a da agência que foi contratada.
Requisitos de métodos de pagamento
Provedores de pagamentos com cartões de crédito, débito ou cobranded (soluções transparentes)
Para se tornar um provedor VTEX integrado, é necessário utilizar uma das seguintes soluções:
- A infraestrutura onde o conector será construído precisa ter o certificado PCI-DSS assinado por um QSA (Qualified Security Assessor). Maiores informações no Conselho de Normas de Segurança do PCI.
 - Caso não possua o certificado, implementar o provedor utilizando o Secure Proxy.
 
Se o provedor for certificado ou já iniciou o processo de certificação, é possível entrar em contato com a equipe de negócios da VTEX para começar a integração.
O provedor deve encaminhar à VTEX, o AOC (Attestation of Compliance for Onsite Assessments – Service Provider Version) totalmente preenchido, observando os seguintes pontos:
- Nome da empresa: o campo “URL” (Parte 1a.) deve ser o mesmo da empresa que está solicitando o procedimento de integração. Caso seja preenchido com outro nome (exemplo: empresa adquirida por outra), será necessário encaminhar a documentação extra que comprove a relação entre as empresas, e que a URL de serviço do provedor foi avaliada pelo PCI DSS.
 - Assinatura: Documento assinado pelo representante da empresa e pelo QSA.
 - Data de expiração: a validade do AOC é de 1 ano após a data de assinatura. Um AOC emitido a mais de 11 meses não deve ser encaminhado à VTEX, ou seja, com tempo inferior a 30 dias para a data de expiração.
 
Os documentos SAQ (Self-Assessment Questionnaire) e AOC (Attestation of Compliance for Onsite Assessments – Merchants Version) não são aceitos no processo de integração da VTEX.
Provedores de pagamentos com boletos, promissórias ou cartões de loja com bandeira própria (Private Label ou cartões em geral, mas que envolvam soluções com redirect)
Para estes tipos de provedores, a VTEX não solicita a comprovação de certificação PCI DSS. Basta entrar em contato com a equipe de negócios da VTEX para começar a sua integração.
Primeiros passos
Em seguida, vamos apresentar passo a passo as informações referentes à integração de pagamentos com a VTEX.
1. Implementando o protocolo
Antes de configurar o ambiente VTEX, o provedor deve implementar o serviço back-end necessário para receber e processar os pagamentos (API). Mais informações sobre o fluxo de pagamento do protocolo podem ser encontradas na seção Fluxo do protocolo de pagamento. Você pode encontrar referências à API do protocolo aqui.
2. Casos de uso específicos
Há casos em que conectores podem ser construídos para atender alguma solução específica. Abaixo se encontram referências na nossa documentação para instruir sobre esses casos:
- Payment Provider Framework (PPF): Solução para implementação de conectores através do VTEX IO a partir de um boilerplate. O boilerplate já vem com grande parte do trabalho feito, incluindo os endpoints do protocolo. A utilização do VTEX IO também acelera o processo de desenvolvimento e testes na loja.
 - Payment Provider Protocol aplicado a pagamentos com POS: Aplicação do PPP para pagamentos em lojas físicas utilizando um terminal de pagamento (POS). Pode ser utilizado com cartões de crédito e débito. O fluxo do pagamento se inicia com uma compra feita no VTEX Sales App e então será feita a comunicação com o POS, onde o cliente irá inserir o cartão.
 
3. Homologação do Payment Provider
Depois de receber os dados de acesso e implementar o back-end, o provedor deve instalar a app Payment Provider Test Suite para acessar a ferramenta de testes. A instalação é feita por meio de VTEX App Store.

Para passar no processo de homologação, é necessário implementar uma lógica específica para lidar com os requisitos do teste. Nas requisições enviadas ao Test Suite, utilize o header extra
X-VTEX-API-Is-TestSuite = truepara identificá-las e mascarar qualquer cenário exigido.
Toda comunicação com servidores, seja durante o processo de homologação ou em produção, deve ocorrer via HTTPS, que por padrão utiliza a porta 443. É importante lembrar que toda comunicação HTTPS deve ser exclusivamente sobre TLS 1.2.
Após a instação, clique no item Apps no painel lateral esquerdo do Admin. Em seguida, selecione o app Payment Provider Test Suite para configurá-lo corretamente.
Dependendo da versão do Admin utilizada na conta da loja, o app não estará visível na lista de apps. Para acessá-lo, utilize o endereço https://{{accountName}}.myvtex.com/admin/test-suite/payment-provider, substituindo {{accountName}} pelo Nome da Conta da sua loja.
Feito isso, você encontrará um formulário com três seções: Service info, Payment method e Test cases. Preencha os campos de acordo com as instruções abaixo.
Service info
- Service URL: Defina a URL do seu serviço de provedor. Essa URL será o endereço base do protocolo e deve seguir o formato determinado por ele. Por exemplo, se a URL do serviço for 
https://example.com/, a URL completa para o endpoint /payments seráhttps://example.com/payments. - AppKey e AppToken: O botão Test with AppKey and AppToken permite que você escolha entre configurar os valores desses campos ou não, o que pode facilitar os testes durante a etapa de desenvolvimento. Se não habilitar essa opção, as credenciais serão enviadas nos headers como uma string vazia.
 
O Gateway armazena as credenciais das lojas configuradas na afiliação e as envia nos headers X-VTEX-API-AppKey e X-VTEX-API-AppToken. A exceção para isso são as integrações desenvolvidas com VTEX IO. Para elas, os headers serão enviados como x-provider-api-appKey e x-provider-api-appToken. Se você está desenvolvendo com o Payment Provider Framework (IO), isso é configurado pela opção usesProviderHeadersName. Veja as configurações disponíveis aqui.
Payment method
Após preeencher o campo Service URL, o Test Suite irá validar o endpoint Manifest e fazer uma verificação para os métodos de pagamento declarados. Eles irão aparecer como opções nesse campo. Selecione os meios de pagamento no qual você deseja realizar os testes.
Test cases
Nessa seção, você deve selecionar os casos que deseja testar. Se você está testando um método de cartão de crédito, a sua integração deve passar nos casos Approved, Denied, Cancellation, Async Approved e Async Denied. Para um método de pagamento com redirecionamento, apenas o Redirect flow é necessário.

4. Testes
Quando você clicar no botão Run Test, o Test Suite irá chamar a Service URL fornecida e executar os casos de teste selecionados. Os testes são:
- Approved flow: Este teste é dividido em três estágios. No primeiro, nós enviamos uma requisição Create Payment para 
{{ServiceURL}}/payments, esperando pelo status approved como resposta. No segundo, uma requisição Settle Payment é enviada para{{ServiceURL}}/payments/{paymentId}/settlementse esperamos uma resposta com osettleIdpreenchido. E no último, nós enviamos uma requisição Refund Payment para{{ServiceURL}}/payments/{paymentId}/refundsesperando por uma resposta comrefundIdpreenchido. - Denied flow: Neste teste, nós enviamos uma requisição Create Payment para 
{{ServiceURL}}/payments, esperando pelo status denied como resposta. - Cancellation flow: Para este teste, primeiro nós precisamos do status approved em resposta à requisição de Create Payment para 
{{ServiceURL}}/payments. Nós então enviamos uma requisição Cancel Payment para{{ServiceURL}}/payments/{paymentId}/cancellationse esperamos uma resposta com status canceled. - Async Approved flow: Este teste é divido em dois passos. No primeiro, nós enviamos uma requisição Create Payment para 
{{ServiceURL}}/payments, esperando pelo status undefined como resposta. Após 15 segundos, nós esperamos receber outra resposta no mesmo formato através de umPOSTda URL enviada no campo callbackUrl e com o status approved. Com a integração em produção, esta última chamada feita porcallbackUrlé autenticada com as chaves de ambiente do parceiro:vtex-app-keyevtex-app-token. Mais detalhes sobre o fluxo de callback podem ser encontrados na seção Autorização de pagamento. - Async Denied flow: Este teste é dividido em dois passos, assim como o anterior. No primeiro, nós enviamos uma requisição Create Payment para 
{{ServiceURL}}/payments, esperando pelo status undefined como resposta. Após 15 segundos, nós esperamos receber outra resposta no mesmo formato através de umPOSTda URL enviada no campo callbackUrl e com o status denied. Com a integração em produção, esta última chamada feita porcallbackUrlé autenticada com as chaves de ambiente do parceiro:vtex-app-keyevtex-app-token. Mais detalhes sobre o fluxo de callback podem ser encontrados na seção Autorização de pagamento. - Bank Invoice flow Neste teste, nós enviamos uma requisição Create Payment para 
{{ServiceURL}}/payments, esperando por uma resposta com status undefined e o campobankIssueInvoiceUrlpreenchido com a URL do ticket. Após 15 segundos, nós esperamos receber outra resposta no mesmo formato através de um POST da URL enviada no campo callbackUrl e com o status approved. Com a integração em produção, esta última chamada feita porcallbackUrlé autenticada com as chaves de ambiente do parceiro:vtex-app-keyevtex-app-token. Mais detalhes sobre o fluxo de callback podem ser encontrados na seção Autorização de pagamento. - Redirect flow: Este teste é dividido em dois passos. No primeiro, nós enviamos uma requisição Create Payment para {{ServiceURL}}/payments, esperando por uma resposta com status undefined e o campo redirectUrl preenchido com a URL que será utilizada para redirecionar o cliente. Após 15 segundos, nós esperamos receber outra resposta no mesmo formato através de um POST da URL enviada no campo 
callbackUrle com o status approved. Com a integração em produção, esta última chamada feita porcallbackUrlé autenticada com as chaves de ambiente do parceiro:vtex-app-keyevtex-app-token. Mais detalhes sobre o fluxo de callback podem ser encontrados na seção Autorização de pagamento. Para o conector que irá utilizar o Redirect, não há necessidade de passar em todos os testes do Test Suite, apenas no de Redirect. 
No caso dos cartões de crédito, os testes obrigatórios são: Authorize, Denied, Cancel, Async Approved e Async Denied.
Para identificar como responder corretamente a cada um dos testes com cartão de crédito, utilize estes números específicos:
| Número do cartão | Status da resposta | 
|---|---|
| 4444333322221111 | approved | 
| 4444333322221112 | denied | 
| 4222222222222224 | undefined, callbackUrl com status approved | 
| 4222222222222225 | undefined, callbackUrl com status denied | 
5. Resultados
Após executar os testes, o sistema irá mostrar o Test Report, onde você pode ver os resultados detalhados de cada caso de teste. Desse modo, você tem mais visibilidade sobre o que deve ser ajustado caso ocorra algum erro.

Para ver as mensagens transmitidas entre o Test Suite e a implementação do seu provedor de pagamento, clique no botão Inspect Log do caso de teste desejado. Um modal irá se abrir para mostrar a lista de mensagem transmitidas e o payload de cada requisição e resposta. O botão no canto superior direito da seção de código facilita a cópia do código para a área de transferência.

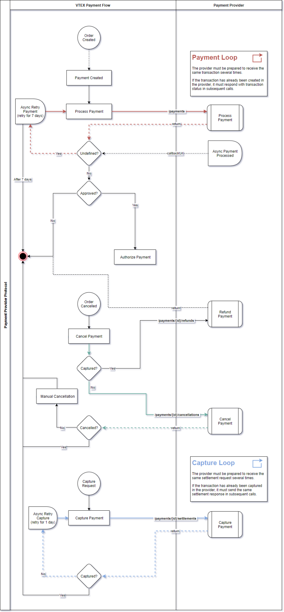
Fluxo do protocolo de pagamento
Aqui vamos explicar o fluxo de pagamento integrado em detalhes. A imagem abaixo ilustra todo o fluxo, mostrando o fluxo de um pagamento e as responsabilidades do seu fornecedor.
Tudo começa com a solicitação de um novo pagamento, após a criação de um novo pedido. A VTEX cria uma nova representação do pagamento e avança para o processamento dos pagamentos.

O período padrão de 7 dias para novas tentativas de pagamento assíncronas só é aplicado quando o usuário não especifica um valor no campo
delayToCanceldo endpoint Create Payment ou ao enviar o callbackURL.
O valor máximo permitido para o campo
delayToCancelé de 30 dias (2592000 segundos). Entretanto, em pagamentos realizados por meio do PIX, os valores devem ser configurados obrigatoriamente entre 15 e 60 minutos (900 e 3600 segundos).
Autorização de pagamento
Nesse ponto a VTEX chama o endpoint /payments e envia um payload com os dados de pagamento para o seu provedor. O provedor deve processar esses dados e enviar de volta a resposta, que deve conter um dos valores de status: approved, denied ou undefined.
O status undefined representa o estado em que o provedor não pôde terminar de processar o pagamento. Isso pode ser devido a uma longa execução de processamento ou a algum processamento assíncrono.
Seja qual for o caso, uma vez que o processamento termine e o provedor tenha um status final (approved ou denied), ele deve chamar a nossa callbackUrl. Nós enviamos a callbackUrl no body do request /payments. Existem dois fluxos possíveis com o uso da callbackUrl dependendo se a sua integração é hospedada na infraestrutura do parceiro ou no VTEX IO:
- Sem VTEX IO: A 
callbackUrlcontém um endpoint de callback para que o provedor notifique o Gateway com o status atualizado. - Com VTEX IO: A 
callbackUrlcontém um endpoint de retentativa (retry). Quando o provedor usa esse endpoint para chamar o Gateway, ocorre uma nova requisição de Create Payment (/payments) do Gateway para o provedor, e então o Gateway recebe o status de pagamento atualizado na resposta desta requisição. 
O fluxo completo com status undefined e uso de notificação pode ser visto abaixo:

- A autorização do pagamento é iniciada quando o Gateway chama o endpoint Create Payment (/payment) para o Provider. No body do request, é enviado no campo 
callbackUrla URL para fazer a notificação. - O pagamento ocorre de forma assíncrona (não gera o status definitivo no momento em que a transação é iniciada). Então o Gateway recebe a resposta com status undefined e fica esperando a conclusão do processamento do pagamento e, por fim, atualizar com o status definitivo (approved ou denied).
 - Quando o pagamento é processado, o Acquirer aciona um webhook ao Provider com o novo status.
 - O Provider, ao receber o chamado pelo webhook, chama o endpoint de notificação e entrega o status atualizado para o Gateway.
 
O fluxo completo com status undefined e uso do retry pode ser visto abaixo:

- A autorização do pagamento é iniciada quando o Gateway chama o endpoint Create Payment (/payment) para o Provider. No body do request, é enviado no campo 
callbackUrla URL do endpoint retry. - O pagamento ocorre de forma assíncrona (não gera o status definitivo no momento em que a transação é iniciada). Então o Gateway recebe a resposta com status undefined e fica esperando a conclusão do processamento do pagamento e, por fim, atualizar com o status definitivo (approved ou denied).
 - Quando o pagamento é processado, o Acquirer aciona um webhook ao Provider com o novo status.
 - O Provider, ao receber o chamado pelo webhook, chama o endpoint retry para o Gateway, dizendo para ele chamar novamente o endpoint /payment. O retry não exige nenhum payload.
 - Após receber o retry, o Gateway chama novamente o endpoint /payment. Por fim, o Gateway recebe a resposta do Provider com o novo status (approved ou denied).
 
Callback URL
O campo callbackUrl contém uma URL que o provedor de pagamento usa para fazer um callback e informar nosso gateway sobre o status do pagamento final: aprovado ou negado.
Esta URL tem alguns parâmetros de consulta, incluindo o X-VTEX-signature. Este parâmetro é obrigatório e contém um token de assinatura para identificar que o pedido foi gerado pela VTEX como uma medida de segurança. O token de assinatura tem no máximo 32 caracteres. Você pode verificar um exemplo de callback URL com o token de assinatura abaixo:
https://gatewayqa.vtexpayments.com.br/api/pvt/payment-provider/transactions/8FB0F111111122222333344449984ACB/payments/A2A9A25B11111111222222333327883C/callback?accountName=teampaymentsintegrations&X-VTEX-signature=R123456789aBcDeFGHij1234567890tk
Na página de Transações do Admin, o token de assinatura aparece mascarado por questões de segurança, como neste exemplo: X-VTEX-signature=Rj******tk.
Veja abaixo, um exemplo de payload encaminhado junto ao callback URL:
{"paymentId":"8B3BA2F4352545A8B1C5A215F356A01C","status":"approved","authorizationId":"184520","nsu":"21705348","tid":"21705348","acquirer":"pagarme","code":"0000","message":"Transação aprovada com sucesso","delayToAutoSettle":1200, "delayToAutoSettleAfterAntifraud":1200, "delayToCancel":86400,"cardBrand":"Mastercard","firstDigits":"534696","lastDigits":"6921","maxValue":16.6}
Os valores dos parâmetros enviados no payload do callback substituem os valores originais informados na chamada do Create Payment.
Caso os parâmetros de tempo de espera (delayToAutoSettle e delayToAutoSettleAfterAntifraud) não sejam enviados com a callback URL, os valores serão automaticamente configurados para 24 horas.
Ao fazer a solicitação de callback, recomendamos que os provedores de pagamento utilizem a callback URL exatamente como recebida, o que garante que todos os parâmetros estejam incluídos.
Ao chamar a CallbackURL, seu provedor deve enviar no request os headers X-VTEX-API-AppKey e X-VTEX-API-AppToken. Mais informações sobre isso na seção de credenciais VTEX.
Além da CallbackURL, se o status for undefined, a VTEX tentará novamente chamar o endpoint da autorização de pagamento. Se o status retornado nessas chamadas permanecer como undefined, as chamadas continuarão por até 7 dias. Por isso, é importante que seu provedor esteja pronto para receber a mesma autorização de pagamento várias vezes.
Uma vez que o pagamento foi processado pelo seu provedor, de forma direta ou assíncrona, movemos a transação de pagamento dentro da VTEX para o status autorizado ou cancelado, de acordo com o status da resposta do processamento.
Mais referências à API de autorização aqui.
Reembolso/Cancelamento
Após a primeira chamada à autorização de pagamento, a loja pode cancelar o pedido a qualquer instante. No momento do cancelamento, podem ocorrer as seguintes situações:
- Transação de pagamento já foi liquidada: o pedido de cancelamento então resultará em uma chamada de reembolso ao endpoint /payments/{id}/refunds do provedor, onde {id} significa o ID do pagamento na VTEX.
 - Transação de pagamento ainda não foi liquidada: chamaremos o endpoint /payments/{id}/cancellations do provedor, onde {id} é o ID do pagamento na VTEX. Caso haja alguma dificuldade no processamento do cancelamento automático, um e-mail será encaminhado ao lojista para que ele efetue o cancelamento manualmente.
 
O Payment Provider Protocol também permite reembolsos parciais. Por exemplo, se após a finalização de uma compra no valor de R$ 1.000,00, for necessário reembolsar o cliente no valor de R$ 300,00, dois cenários são possíveis:
- Pagamento já foi liquidado:será feito um reembolso parcial no valor de R$ 300,00 ao cliente. O valor restante (R$ 700,00) permanece a disposição do lojista.
 - Pagamento ainda não foi liquidado:será efetuado um cancelamento de liquidação no valor de R$ 300,00 e uma aprovação de liquidação parcial no valor de R$ 700,00 para o lojista.
 
Mais informações sobre a API de cancelamento aqui.
Liquidação
Se a transação de pagamento for autorizada no Gateway da VTEX, ela poderá receber solicitações de liquidação. Quando recebemos um pedido de liquidação, chamamos o endpoint /payments/{id}/settlements do provedor, onde {id} é o ID do pagamento na VTEX.
Quando o provedor recebe um pedido de liquidação, ele deve liquidar o pagamento e responder com informações de liquidação. Se essa chamada falhar, fazemos algumas retentativas, por até 1 dia.
Seu provedor deve estar preparado para receber a mesma chamada de liquidação várias vezes.
Se a chamada de liquidação funcionar bem, movemos a transação de pagamento para o status Finalizado, e o fluxo termina com sucesso.
Mais informações sobre a API de liquidação aqui.
Credenciais VTEX
Ao chamar a CallbackURL, você deve especificar os headers de autenticação, que na VTEX são o X-VTEX-API-AppKey e o X-VTEX-API-AppToken. Você pode encontrar essas credenciais (que são únicas para sua conta) no módulo License Manager da VTEX.
Use a URL https://{{AccountName}}.myvtex.com/admin/license-manager/#/home, substituindo o {{AccountName}} pelo seu account name. Então, siga as instruções deste tutorial para aprender a criar appKeys e appTokens na nossa plataforma.